青春竞逐展风采,以赛促学结硕果 | 我院2024-2025年学生竞赛掠影
亲爱的师生校友、各界朋友:
青春因奋斗而精彩,成长因竞赛而加速。2024-2025学年,我院始终坚守“以赛促学、以赛促练、以赛促创”的育人理念,鼓励学子们走出课堂、站上赛场,在实战比拼中锤炼专业技能、提升综合素养。一学年以来,我院学子不负众望,在各级各类竞赛中披荆斩棘、屡创佳绩,用汗水浇灌出累累硕果。今天,就让我们一同细数荣光,见证商英学子的青春锋芒!
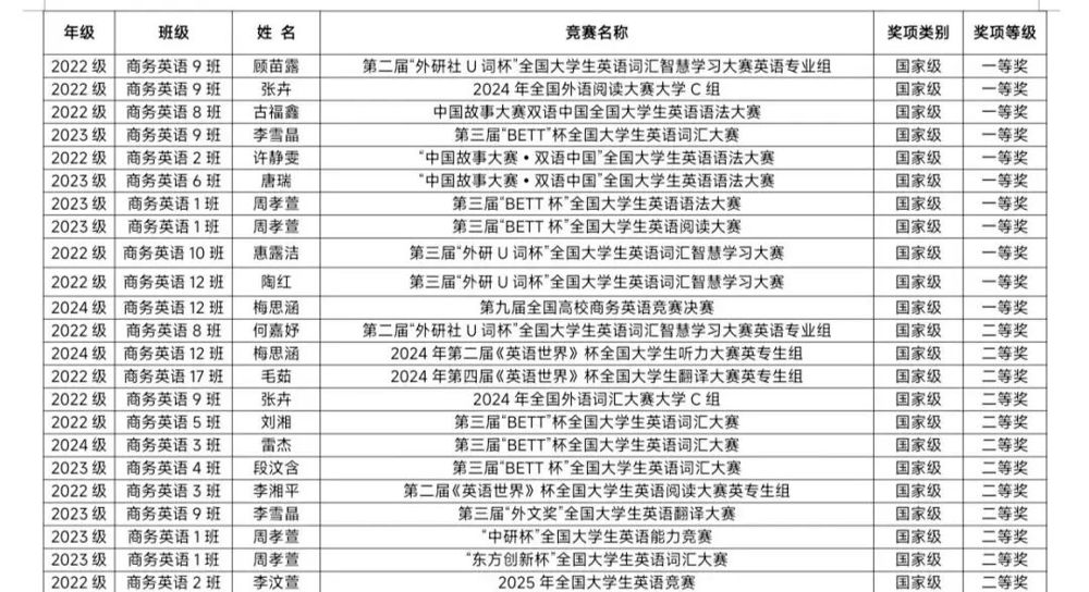
专业能力是学子们的立身之本,在商务英语核心领域的竞赛中,我院学子凭借扎实的语言功底、敏锐的商业思维,展现了新时代商英人的专业素养,多项赛事实现奖项等级与数量的双重突破。
(以下数据仅展示部分国家级获奖情况)




我院不仅注重学子专业能力的培养,更致力于打造“全人教育”体系,鼓励学子在创新创业、综合素养类竞赛中拓展能力边界,实现多元发展。
(以下数据仅展示市级及以上部分获奖情况)


一份份荣誉的背后,离不开学子们的日夜耕耘、指导教师的悉心培育,更彰显了学院“立德树人”的根本任务与“产教融合、研教协同”的育人特色。竞赛是检验教学成果的“试金石”,更是学子成长成才的“练兵场”。未来,我院将继续完善竞赛育人体系,搭建更广阔的实践平台,鼓励更多学子以赛为媒、以赛提质,在专业精进与综合发展的道路上不断突破,培养更多具备“专业+外语+素养”的复合型商务人才,为服务国家对外开放战略贡献青春力量!
让我们为每一位拼搏的商英学子喝彩!同时,也感谢全体师生的辛勤付出,感谢社会各界的鼎力支持!
终审:商务英语学院

用户登录
还没有账号?
立即注册